荆州博物馆“公益文化宣讲项目”喜获表彰
时间:2023-11-24点击:1705369
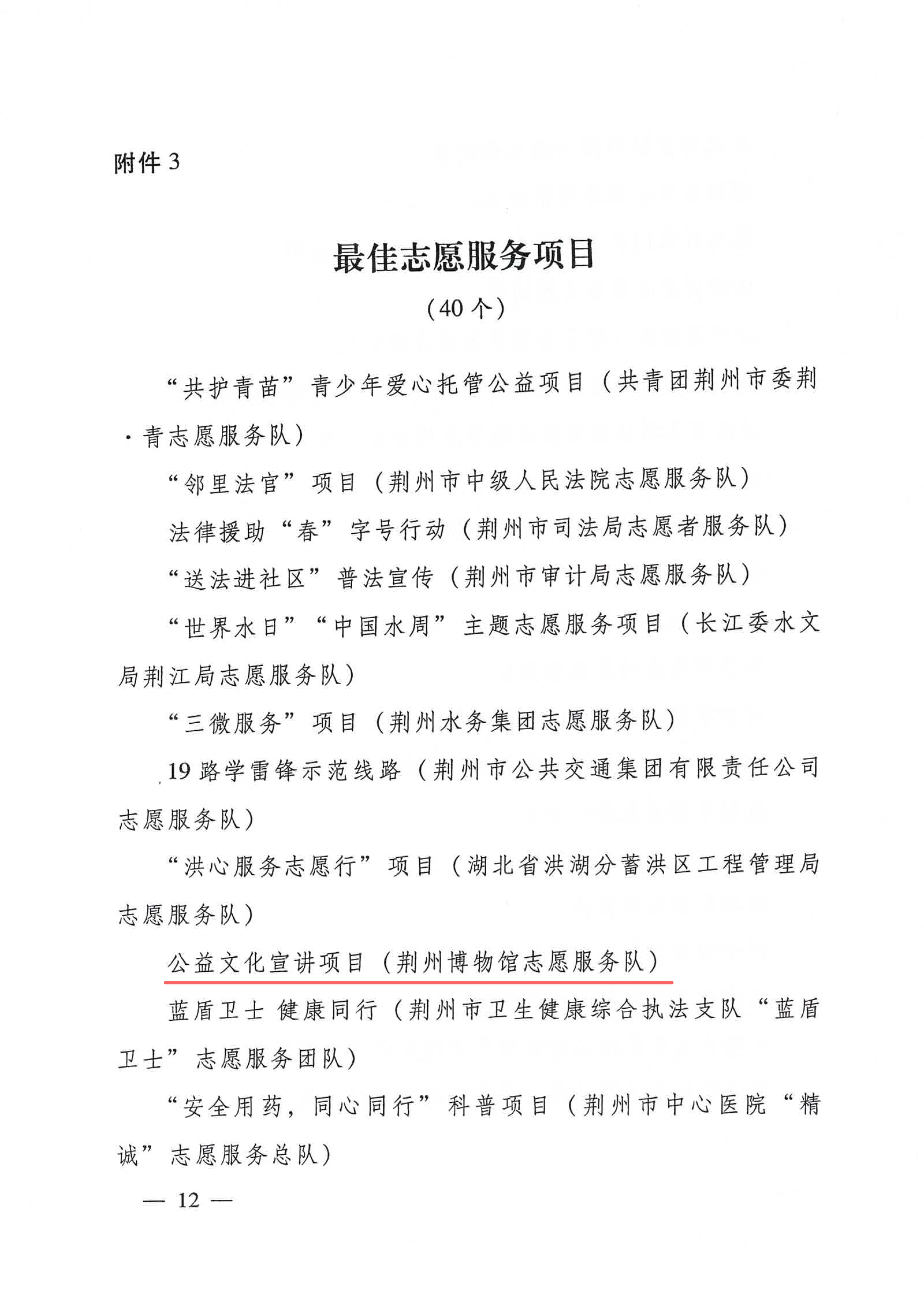
近期,荆州博物馆“公益文化宣讲项目”在市委文明办、市民政局、市总工会、团市委、市妇联、市志愿服务联合会等单位联合开展的2022-2023年度荆州市学雷锋志愿服务先进典型评选活动中荣获“最佳志愿服务项目”。
荆州博物馆“公益文化宣讲项目”是由文博专家、专职讲解员、博物馆志愿者等共同完成的荆楚文化弘扬及宣讲工作,宣讲内容包括荆楚文物、传统文化、红色故事、革命精神、社会主义核心价值观等,每年累计服务时长约260小时,服务次数约210次,参与的宣讲人数约100人。接受服务对象范围广泛,包括各年龄层、各职业、世界各地来馆游客,此项目深受游客喜爱,游客们评价此项目“服务贴心,收获良多”。
“公益文化宣讲项目”是荆州博物馆志愿服务的众多项目之一,“公众考古”“流动博物馆”“公益鉴定”等项目也广获公众好评,志愿服务队获得荣誉颇丰:2015年荣获荆州市“优秀志愿服务组织”;2017年荣获全国“四个一批”旅游志愿服务先锋(全国仅50家);2017年,荆州博物馆5名小志愿者代表参加央视少儿节目《赢在博物馆》风采展示,荣获全国季军。荆州博物馆的志愿者讲解员们多次在全国、全省、全市博物馆讲解比赛中获奖:2021年,荆州博物志愿者讲解员熊伟恒的志愿服务工作登上《学习强国》《荆州好人》等媒体平台,充分展现了博物馆志愿者讲解员的风采;2022年,长江大学国际学员们加入团队,他们将荆楚文化和故事讲给世界听的事迹在“新华社”“人民日报”等平台推送和报道。
荆州博物馆志愿服务队“公益文化宣讲项目”开展至今已成为荆州市志愿服务工作的典范。随着时代发展、文明进步,荆州博物馆公益文化宣讲也将随之不断发展,我们将牢记使命,为弘扬荆楚文化、讲好中国故事、宣传文明风尚做出新的努力和贡献!
(撰稿:陈冬冬、肖礼)





荆州博物馆馆长王明钦为观众进行公益讲解

荆州博物馆党委委员、副馆长杨开勇为观众讲解碑刻

荆州博物馆志愿者为观众进行公益讲解

重阳节开展传统节日文化宣讲活动

《江汉风》报道荆州博物馆开展端午节传统节日文化宣讲活动

荆州博物馆公益文化宣讲活动进校园

荆州博物馆“公益文化宣讲项目”进社区
